技术资料
搜索
立即计价
您的位置:首页技术资料PCB设计如何让MOS管快速开启和关闭?

如何让MOS管快速开启和关闭?

来源: 时间: 2021/10/26 15:45:00 阅读: 245
关于MOS管驱动电路设计,本文谈一谈如何让MOS管快速开启和关闭。


一般认为MOSFET(MOS管)是电压驱动的,不需要驱动电流。

然而,在MOS管的G极和S极之间有结电容存在,这个电容会让驱动MOS变得不那么简单。

下图的3个电容为MOS管的结电容,电感为电路走线的寄生电感:

1-1.jpg

如果不考虑纹波、EMI和冲击电流等要求的话,MOS管开关速度越快越好。

因为开关时间越短,开关损耗越小,而在开关电源中开关损耗占总损耗的很大一部分,因此MOS管驱动电路的好坏直接决定了电源的效率。

怎么做到MOS管的快速开启和关闭呢?


对于一个MOS管,如果把GS之间的电压从0拉到管子的开启电压所用的时间越短,那么MOS管开启的速度就会越快。

与此类似,如果把MOS管的GS电压从开启电压降到0V的时间越短,那么MOS管关断的速度也就越快。

由此我们可以知道,如果想在更短的时间内把GS电压拉高或者拉低,就要给MOS管栅极更大的瞬间驱动电流。

大家常用的PWM芯片输出直接驱动MOS或者用三极管放大后再驱动MOS的方法,其实在瞬间驱动电流这块是有很大缺陷的。

比较好的方法是使用专用的MOSFET驱动芯片如TC4420来驱动MOS管,这类的芯片一般有很大的瞬间输出电流,而且还兼容TTL电平输入,MOSFET驱动芯片的内部结构如下:

1-2.jpg

MOS驱动电路设计需要注意的地方


因为驱动线路走线会有寄生电感,而寄生电感和MOS管的结电容会组成一个LC振荡电路。

如果直接把驱动芯片的输出端接到MOS管栅极的话,在PWM波的上升下降沿会产生很大的震荡,导致MOS管急剧发热甚至爆炸。

一般的解决方法是在栅极串联10欧左右的电阻,降低LC振荡电路的Q值,使震荡迅速衰减掉。

因为MOS管栅极高输入阻抗的特性,一点点静电或者干扰都可能导致MOS管误导通,所以建议在MOS管G极和S极之间并联一个10K的电阻以降低输入阻抗。

如果担心附近功率线路上的干扰耦合过来产生瞬间高压击穿MOS管的话,可以在GS之间再并联一个18V左右的TVS瞬态抑制二极管。

TVS可以认为是一个反应速度很快的稳压管,其瞬间可以承受的功率高达几百至上千瓦,可以用来吸收瞬间的干扰脉冲。

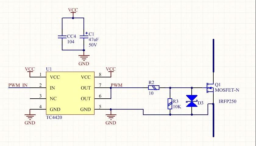
综上,MOS管驱动电路参考:

1-3.jpg

MOS管驱动电路的布线设计:

1-4.jpg

MOS管驱动线路的环路面积要尽可能小,否则可能会引入外来的电磁干扰。

驱动芯片的旁路电容要尽量靠近驱动芯片的VCC和GND引脚,否则走线的电感会很大程度上影响芯片的瞬间输出电流。

常见的MOS管驱动波形:

1-5.jpg

如果出现了这样圆不溜秋的波形就等着核爆吧。有很大一部分时间管子都工作在线性区,损耗极其巨大。

一般这种情况是布线太长电感太大,栅极电阻都救不了你,只能重新画板子。

高频振铃严重的毁容方波:

1-6.jpg

在上升下降沿震荡严重,这种情况管子一般瞬间死掉,跟上一个情况差不多,进线性区。

原因也类似,主要是布线的问题。又胖又圆的肥猪波。

上升下降沿极其缓慢,这是因为阻抗不匹配导致的。

芯片驱动能力太差或者栅极电阻太大。

果断换大电流的驱动芯片,栅极电阻往小调调就OK了。

打肿脸充正弦的生于方波他们家的三角波:

1-7.jpg

驱动电路阻抗超大发了,此乃管子必杀波,解决方法同上。

大众脸型,人见人爱的方波:

1-8.jpg

高低电平分明,电平这时候可以叫电平了,因为它平。边沿陡峭,开关速度快,损耗很小,略有震荡,可以接受,管子进不了线性区,强迫症的话可以适当调大栅极电阻。

方方正正的帅哥波,无振铃无尖峰无线性损耗的三无产品,这就是最完美的波形了。

版权声明:部分文章信息来源于网络以及网友投稿,本网站只负责对文章进行整理、排版、编辑,是出于传递更多信息之目的,并不意味着赞同其观点或证实其内容的真实性。如本站文章和转稿涉及版权等问题,请作者及时联系本站,我们会尽快处理。

网址:https://wwwjiepei.com/design/1092.html

评论
登录后可评论,请注册
发布
加载更多评论
相关推荐
热门标签
医疗可穿戴 PCB 新能源汽车高压继电器 PCB 继电器 PCB 集成化设计 汽车继电器 PCB 的 EMC 方案 汽车继电器 PCB 的抗振动设计 汽车继电器 PCB PCB 钻孔常见缺陷与解决方案 PCB 激光钻孔工艺参数优化 PCB 机械钻孔工艺参数优化 PCB 激光钻孔与机械钻孔工艺对比 PCB 激光钻孔与机械钻孔 激光直接成像(LDI)应用场景与发展趋势 激光直接成像(LDI) 商用车 ECU PCB ADAS 域 ECU PCB 车身控制 ECU(BCM)PCB ECU PCB 发动机 ECU PCB 电机驱动 PCB 集成化设计 电车电机 PCB 电车驱动电机 PCB PCB资讯 物联网低功耗微控制器 PCB 汽车电子微控制器 PCB 微控制器PCB 工业控制微控制器 PCB 柔性PCB设计的DFM DFM 策略 PCB生产中的可制造性设计 (DFM) 可制造性设计 (DFM) 指南 PCB 设计 (DFM) PCB 金手指应用场景 PCB 金手指生产工艺 PCB 金手指 PCB 组装应用场景 PCB组装的质量检测与缺陷解决 PCB 组装THT SMT 工艺详解 PCB 组装 低压微型电机驱动器 PCB 步进电机驱动器 PCB 伺服电机驱动器PCB 新能源汽车驱动电机 PCB 工业高压电机驱动器PCB 多接口工业相机PCB 恶劣环境工业相机PCB 高速工业相机时序同步 PCB 高清工业相机图像传输 PCB 户外光伏逆变器热管理 PCB 消费电子热管理 PCB 工业高温设备热管理 PCB 工业大功率设备热管理 新能源汽车热管理控制器PCB 多层 PCB 层压 多层 PCB层压核心材料 多层 PCB 层压工艺 波峰焊SMT设备维护与保养 波峰焊 SMT 波峰焊SMT 智能家电控制板 PCB 智能安防摄像头 PCB 智能家居网关PCB 智能开关面板PCB 智能家居中控屏 PCB PCB铝基板 PCB 铝基板热管理 PCB 铝基板 PCB铝基板热管理 混动车型电机驱动 PCB 整车电控单元(VCU)PCB 新能源汽车电机控制器 PCB 动力电池 BMS PCB 半导体行业 GPU PCB 电镀 PCB电镀缺陷 消费级运动传感器 PCB 环境监测传感器PCB 汽车压力传感器 PCB 医疗生物传感器 PCB 工业温湿度传感器 PCB PCB 焊桥的修复 消除 PCB 焊桥 设计端预防 PCB 焊桥 PCB 焊桥 DFM,SMT 设计 SMT 设计,元件封装与焊盘匹配 SMT 设计 SMT设计 导热垫应用: 导热垫的安装工艺 导热垫的选型方法 导热垫 工业传感器信号调理 PCB 工业机器视觉检测系统 PCB 伺服驱动器 PCB PLC 主板 PCB 工业机器人控制器 PCB 移动设备存储 PCB 汽车级存储 PCB 工业级存储 PCB 消费电子 SSD 存储 PCB 服务器 DDR5 内存 PCB PCB走线宽度 PCB 走线宽度的场景化 PCB 走线宽度 PCB 制造,嵌入式组件 嵌入式组件 PCB 制造中嵌入式组件 PCB制造中嵌入式组件 消费电子快充电源 PCB 储能逆变器电源 PCB 车载高压电源 PCB 医疗电源 PCB 工业开关电源PCB PCB 中集成组件的场景化应用 PCB 中集成组件的集成方式与选型策略 PCB 中集成组件的设计原则 PCB中集成组件 消费电子指纹传感器 PCB 环境温湿度传感器PCB 汽车毫米波雷达传感器PCB 医疗心电传感器PCB 工业振动传感器PCB AI 训练加速卡 PCB AI 智能机器人 PCB AI机器视觉 PCB 边缘 AI 计算设备 PCB AI 服务器 PCB 高多层PCB叠层,场景化应用 高多层 PCB 叠层 高多层PCB叠层 空气质量监测 PCB,环境适应性设计 空气质量监测 PCB 空气质量监测PCB,硬件设计 空气质量监测PCB 可穿戴领域PCB,FR-4的工艺定制 可穿戴领域PCB 可穿戴领域PCB机械钻孔 氢燃料电池控制器PCB 风电变流器 PCB 新能源汽车充电桩 PCB 储能系统BMS PCB 光伏逆变器PCB PCB热通孔,性能测试 PCB热通孔 电网调度通信网关PCB 新能源并网逆变器PCB 变电站自动化装置PCB 智能电表 PCB PCB保险丝场景化应用 PCB故障排查 PCB保险丝,焊接与安装 PCB保险丝选型策略 PCB保险丝 PCB阻焊层 PCB 阻焊层,PCB性能 PCB阻焊层制造工艺 PCB阻焊层,PCB材料 PCB 阻焊层 PCB盲孔与埋孔技术 PCB盲孔与埋孔加工 PCB盲孔与埋孔 PCB盲孔埋孔加工 PCB盲孔,埋孔 车载中控PCB制造 车载安全系统 PCB 车载雷达PCB,捷配PCB 车载BMS PCB,汽车PCB制造 捷配,汽车PCB制造 Verilog EDA,PCB设计 EDA IC设计工具 PCB,EDA 捷配PCB,纪念中国人民抗日战争暨世界反法西斯战争胜利80周年 捷配PCB 捷配PCB,新人培训 捷配PCB,数字化企业