分享一个低成本FOC控制方案,很清晰
通常小体积封装的MCU有着成本较低的优势,被广泛用于BLDC电机的六步方波控制中,此类应用对MCU的各类资源要求较低,小体积封装的MCU往往能够胜任。
而基于FOC的PMSM电机开发中,对MCU的运算能力和ADC速度等各类资源有着较高的要求,大部分现有的小体积封装MCU无法满足此类需求。
沁恒微电子的青稞RISC-V处理器全栈MCU系列产品中,CH32V203F8和CH32V203G8两款小封装V203芯片的推出,能够满足上述需求。
以TSSOP20封装的CH32V203F8为例,系统主频最高可达144MHz,支持单周期乘法和硬件整数除法,硬件整数除法在9个指令周期内完成,有着远强于普通MCU的处理能力,完全能够快速处理FOC控制的复杂运算;
内置64KB Flash和20KB RAM,完全能够满足绝大部分FOC控制所需的存储资源; 内置2个独立12位ADC,有着9路可配置采样通道,采样速度最高可达1M/S,能够完成FOC控制的高速采样要求;集成1路高级定时器接口,可用着电机控制输出; 内置1组8路通用DMA,可用着定时器和ADC协同工作,特别是用于单电阻方案中电流采样控制; 内置2个OPA,可用着电流放大和短路保护; 可选配置1路USB或SWD或IIC或UART接口,用于配合虚拟示波器进行波形观测、代码仿真或下载、外部数据交换等。
以CH32V203F8为控制MCU的单电阻无感方案硬件原理图如下:

图1. 主控MCU

图2. 预驱电路

图3. 逆变器及母线电流采样电阻

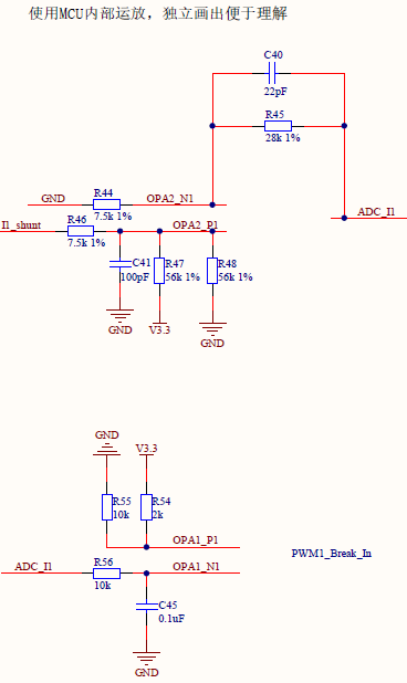
图4. 母线电流放大采样及过流保护
如图4所示,母线电流经过差分放大电路放大后,可以直接通过所在运放输出脚的ADC采样,如PA4选择为OPA2的输出脚,也可以启用ADC4进行采样。OPA1的输出脚,可配置内部直连高级定时器1的BKIN脚。

图5. 端电压检测
如图5所示,利用ADC0、ADC1和ADC2三个通道对端电压进行采样,可以用于顺逆风启动时的位置判断,这三个引脚同时也是通用定时器2的捕获输入通道。

图6. 母线电压检测

图7. 电源供电
如图7所示,得益于CH32V203的低运行功耗,可用LDO直接进行15V转3.3V,在U9输入端加RC电路,可以增强MCU电源稳定性,并承担部分耗散功率。

图8. 外部接口
如图8所示,MCU的1&2脚为多功能复用引脚,内部可通过代码配置为SWD、USB、I2C、串口或普通IO,实现代码下载调试、虚拟示波器波形观测等功能。
如上所述,虽然CH32V203F8等小封装MCU,引脚较少,但能满足电机控制的基本外设需求,并有着同封装MCU不具备的主频等优势,可灵活应用在低成本电机FOC控制领域。

微信小程序
浙公网安备 33010502006866号