首页
在线计价
PCB计价
FPC计价
SMT/DIP计价
PCBA配单
钢网计价
产品与服务
PCB
HDI高密度互连板
铝基板
FPC挠性板
PCBA配单
SMT/DIP服务
钢网
薄膜开关面板
钣金
CNC
模具注塑
整机制造
技术支持
产品展示
技术资料
DFM
Datasheet
为什么选择捷配
PCB&PCBA制造服务平台
常见问题
登录
注册
技术资料
03/26
2025
原理图设计思维:从功能框图到电路实现
?在现代电子设计领域,从概念到实际电路的转变是一个复杂而精细的过程
03/26
2025
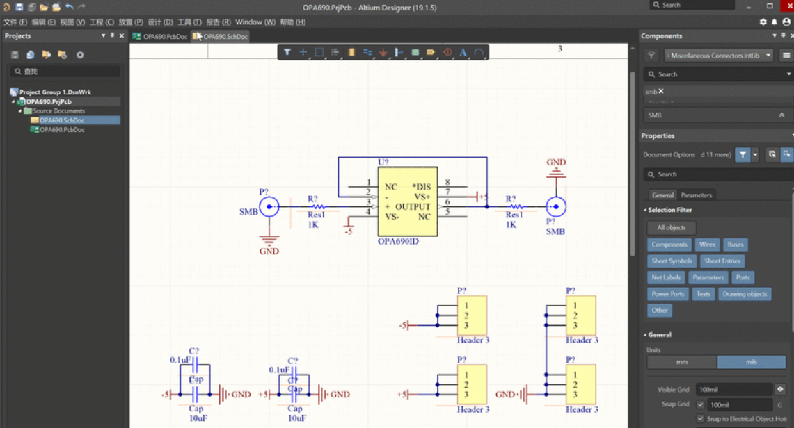
原理图与 PCB 的 “对话”:交叉探测功能实战
在现代电子设计领域,原理图与 PCB 设计是紧密相连的两个关键环节。而交叉探测功能作为二者之间的桥梁,在提高设计效率、确保设计准确性方面发挥着至关重要的作用。
03/26
2025
新手避坑:原理图设计的10个"基因突变"陷阱
在硅基文明的创世纪中,原理图设计师扮演着造物主的角色。那些看似普通的符号和线条,实则是决定数千万美元芯片流片成败的基因编码。
03/26
2025
原理图设计协作:多人绘图的版本管理
本文将从模块分工策略、变更记录标记方法、云端协作工具推荐、版本冲突解决流程四个方面,深入探讨原理图设计协作中多人绘图的版本管理方法。
03/26
2025
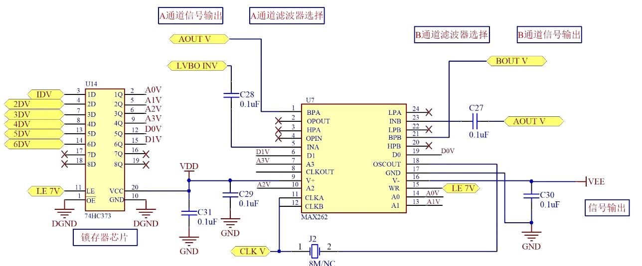
原理图里注释与标注规范指南
一份清晰、规范的原理图,能够极大地提高设计效率,减少误解与错误,为后续的 PCB 设计、测试与生产提供有力保障。
03/26
2025
原理图模块化设计:像搭积木一样规划电路
在现代电子设计领域,随着产品复杂度的不断提升,高效且灵活的电路设计方法变得尤为重要
03/26
2025
原理图连线“红绿灯”:电气规则检查(ERC)入门
在电子设计的微观宇宙中,ERC如同精密的免疫系统,能在毫秒间识别出威胁电路健康的"病毒"。
上一页
366
367
368
369
370
371
下一页